大家好,我是今天咱们来聊聊《三国群英传》系列手游中的“进阶”系统。进阶在游戏中是提升武将和兵种实力的重要途径,能让你在国战和资源争夺中占据先机。很多新手玩家容易忽略这个系统,导致后期战力跟不上,今天我就带大家深入了解一下进阶的玩法和技巧。
![三国群英传进阶怎么进[图1]](https://static.wwqe623.com/uploads/20251013/68ec91baf2bab0.42925395.png)
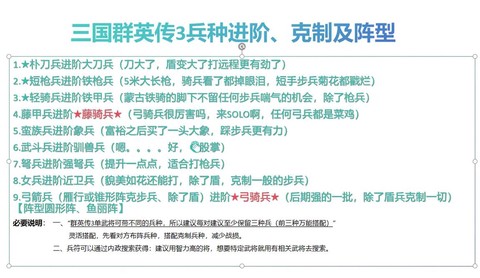
兵种进阶的时机和条件兵种进阶分为多个阶段,通常第一阶兵种在5级时可以晋升第二阶,第二阶兵种在10级时晋升第三阶,最高可达15级。不同兵种的进阶路径和效果各不相同,例如长弓兵可以进阶为强弓兵,获得火箭能力,造成加倍伤害;而重步兵则能进阶为神刀兵,提升突刺技能。进阶后的兵种不仅属性增强,还会解锁特殊能力,比如隐忍的隐身、铁人的自爆,这些都能在千人战中发挥关键作用。建议玩家根据战场需求,优先进阶主力兵种,比如远程单位强化输出,近战单位提升生存能力。
![三国群英传进阶怎么进[图2]](https://static.wwqe623.com/uploads/20251013/68ec91bb356460.88089172.png)
武将进阶的核心方法武将进阶主要通过消耗同名武将本体来实现,每次进阶可以获得10点自由属性点,用于自定义提升武力、智力等维度。进阶后的武将技能伤害会基于四维属性获得倍率加成,大幅提高战斗效率。对于零氪或低氪玩家,推荐优先培养前期易获得的武将,如张角、马腾、周瑜等,他们成本低且练级效率高。进阶时要注意资源分配,避免浪费稀有武将卡,可以先集中资源将核心输出或坦克武将升到高阶,再逐步扩展阵容。
资源管理与进阶策略进阶需要大量资源支持,尤其是在升级大营和兵种时。新手玩家可以通过攻打资源城、建设石匠小屋来加速石料采集,同时利用新手市场的交易功能,将多余粮食转换为石料等关键资源。在施政系统中,每日购买次数并合理派遣武将入驻科技城,能有效减少资源消耗。记得优先完成前哨工坊和要塞工坊的任务,获取额外资源奖励,这样能更快积累木材、铁矿和石料,顺利实现从6本到8本的进阶,解锁更高统御值。
实战应用与阵容搭配进阶后的兵种和武将在实战中表现更出色,例如狻猊铁骑的重踏能力可以范围杀伤,适合冲锋陷阵;而星官的召唤技能则能额外增加战场单位。推荐搭配像主公、华佗、甄姬这样的武将,他们能提供治疗和控制,弥补兵种短板。在国战或副本中,根据敌方阵容调整进阶兵种的比例,比如对付高防御敌人时,多用透甲箭兵种进行克制。多参加日常活动和军团任务,也能获取经验书和培养丹,辅助进阶进程。
常见误区与进阶建议很多玩家在进阶时容易陷入资源溢出的困境,比如木材和铁矿过多却忽略了石料,这时要灵活转换资源,保持平衡。另外,不要急于一次性进阶所有单位,可以先从低阶兵种开始测试效果,再逐步投入高阶资源。对于免费玩家,建议多利用游戏内的福利活动,如新兵特训和限时奖励,来减少进阶成本。总之,进阶是一个循序渐进的过程,结合合理的资源规划和阵容策略,才能让你的三国之旅更加顺畅。